Articles

Integrating SEO into your web design project

Integrating SEO into your web design project

Best practice principles that will set your business up for success, from day one.Why “good website design” alone doesn’t rank your business

‘Good design’ is often touted as the foundation behind successful branding. But design alone isn’t going to get businesses in front of the right customers. This is no different when it comes to website design.

SEO-optimised websites are the key to attaining the visibility that turns online traffic into leads and sales. Google dominates Australia’s search market, with a 91% share, making first‑page visibility especially important. Getting people onto your website isn’t the final hurdle, though, with ~42 % of visitors abandoning a site due to dysfunction or poor functionality. Add to this, ChatGPT assessing the credibility of your website and designing for visibility becomes even more nuanced.

We’ve weathered the birth of AI-driven search, the death of traditional marketing, and numerous Google algorithm updates. Today, websites need to speak with one voice to search engines, humans, and AI assistants. ‘Good design’ now ranges from the pragmatic box-ticking of technical SEO to the intricacies of building an E-E-A-T score. Read on for advice on SEO-friendly web design that businesses can implement today to design a website that turns visits into sales.

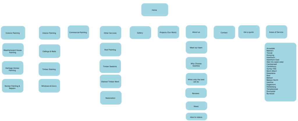
Principle 1: Information Architecture & Navigation

sitemap

[Image: diagram showing website structure]

Your website’s information architecture (IA) is its backbone. It influences user experience and as well as crawl-ability. Just as folks who visit your website want to be able to follow a logical journey to find certain pages and perform actions, search engines need an SEO-friendly website structure that sends clear signals for them to read and categorise. Learn more about how a good IA can not only help you rank higher, but keep your customers more engaged too.

SEO-Friendly Site Architecture

ElementHow to Do It / Why It Matters
Flat architectureKeep every page within 2–3 clicks of the homepage to improve crawlability and user experience.
Keyword-led mappingMap keywords into topics → categories → subcategories → product or blog pages for logical navigation based on user interest and ensures relevant content is on the landing page. 
Internal linkingConnect hub (pillar) pages to spoke (supporting) pages using clear, relevant anchor text.
Menus & navigationChoose a clearly located top navigation menu to help direct visitors to the right places. Mega-menus (large, drop-downs) are useful for eCommerce sites to display many product categories while keeping navigation user-friendly and crawlable.
Breadcrumbs (A navigational trail showing users where they are on a site)Improve your SEO and helps users at the same time. Search engines understand page hierarchy and improve internal linking.
Cross-linkingStrengthens topical relevance, keeps users engaged, and spreads link equity across the site.
Sitemaps (Files or pages that list all URLs on a website)Use XML sitemaps for search engines and HTML sitemaps for users to improve discoverability and indexing.
mega menu example

[Image: example of a website mega menu]

Avoid common website architecture mistakes, such as JavaScript-only navigation (which search engines find difficult to render and interpret), inconsistent menu labels, or “orphan” pages that aren’t linked anywhere accessible via the menu or site structure.

Principle 2: Mobile-First & Responsive Design

It comes as no shock that mobile-first SEO is the priority today, a focus that extends well beyond Australia. About 4.6 billion people use mobile internet globally, and over 50 % of internet traffic is generated via mobile devices

Mobile-friendly design directly affects ranking and revenue generated by organic traffic. For a start, Google’s mobile-first indexing means the mobile version of your site is the first one to be assessed by the search engine.  

Mobile-First Design Web Design for SEO

  • Ensure touch targets are 45–57px and avoid hover-only menus.
  • Use a minimum 16px font with a clear, consistent hierarchy.
  • Simplify navigation and prioritise core actions (search, browse, checkout) above the fold.

Implement responsive images (srcset) and compress all media for faster loading.

[Image: comparison of website on desktop and mobile]

Monitor mobile bounce rate (on individual pages rather than overall), dwell time, and exits via Google Analytics to find out how well your mobile pages perform.

Principle 3: Performance & Speed 

A well-known statistic claims that your website is judged in the first seven seconds of viewing it. Optimising your website’s responsiveness and load time is essential, not just for site performance SEO but also for folks who want to access your site.

Check your page speed on mobile and desktop using Google’s PageSpeed Insights, Lighthouse, and the Chrome User Experience Report (CrUX) to see how your web design affects SEO, and provide specific recommendations on what you need to improve.

website speed score 1

Core Web Vitals Optimisation

Core Web Vitals are the metrics Google uses to measure a page’s loading performance. Access your report via your Google Search Console account.

Core Web VitalWhat It MeasuresImpact on Website Performance
LCP (Largest Contentful Paint ≤2.5s)Measures how quickly the largest visible element (e.g. image, video, or text block) loads within the viewport.A slow LCP makes users perceive the site as sluggish, increasing bounce rates and lowering user satisfaction.
INP (Interaction to Next Paint <200ms)Tracks the time between a user’s interaction (click, tap, key press) and the next visual update on screen.Poor INP signals laggy or unresponsive behaviour, damaging user trust and conversion rates.
CLS (Cumulative Layout Shift <0.1)Measures unexpected visual shifts during loading (e.g. buttons or text moving).High CLS causes frustration, accidental clicks, and lower perceived quality, key factors Google penalises in rankings.

[Image: an example of a cwv report]

mobile desktop

Go-To CWV Optimisations:

  • Optimise images: Compress large files and load them only when needed.
  • Streamline code: Load essential design code first; delay anything non-essential.
  • Cut the clutter: Remove unnecessary plugins or heavy scripts.
  • Speed delivery: Use caching, a CDN, and limit redirects.
  • Quick responses: Make sure your server loads pages in under 200ms.

Principle 4: Semantic HTML & Schema

While visual design and layout appeal to visitors, semantic HTML and schema markup are behind-the-scenes features that help search engines and generative AI interpret your website. These used to apply only to search engines like Google. Now AI systems like ChatGPT and Gemini use them to understand, summarise, and surface your content accurately, so getting these SEO design principles in place is more important than ever.

Consider Technical SEO with Semantic HTML

sementic html 1

[Image: image showing semantic vs non-semantic html]

Semantic HTML gives meaning to your page’s structure. Headings (<h1>–<h3>) create hierarchy, links define relationships, and schema communicates intent. Keep your code clean: use a single <h1> per page, write descriptive anchor text (“learn about painting a fence” instead of “click here”), and avoid embedding vital content inside JavaScript elements that crawlers or AI parsers may miss.

Schema Markup

Schema markup (JSON-LD) is structured data for SEO, and provides explicit signals about what your content represents. Common types include:

  • Article: blog or news content
  • Product: eCommerce listings
  • LocalBusiness: address, hours, contact info
  • FAQ and HowTo: structured question-based or step-by-step content
  • Breadcrumb: defines navigation hierarchy

Schema qualifies you for rich results (like review stars or FAQs) and makes your content more machine-readable for AI systems that generate summaries or answers.

active website schemas o1

Canonicalise duplicate pages, validate schema with Google’s Rich Results Test, and write concise, context-rich copy around marked-up elements so search engines and AI models retrieve and interpret your content correctly. 

Principle 5: Content-First Design & Layouts

 In an ideal world, users and search engines come before design,, but this collaboration isn’t always easy. The logical nature of optimising for robots doesn’t always gel well with the visual flow of a great-looking website. Content-first web design should include discoverable, readable, and E-E-A-T-compliant content to satisfy SEO targets. SEO efforts should consider what to sacrifice to minimise impact when necessary. Some priorities to focus on to retain a good level of optimisation: 

  • Ensure you have optimised Meta Data for each page.  A keyword optimised page title and meta description from website launch will help your on-page SEO as well as signal to search engines what keyword you’d like to appear for.Start with a content-first workflow: plan the copy structure before the layout.Structure page design across headings and scannable modules (H2/H3s, bullet lists, quotes, CTAs).Write copy to meet guidelines of readability for SEO: 8th-grade reading level with short paragraphs and lots of white space.Optimise all content for accessibility with alt text, captions, and transcripts on non-written content like images and video.Integrate E-E-A-T (experience, expertise, authority, and trust signals) by fleshing out author bios with credentials, citing data sources, and continually adding reviews.

Local SEO helps nearby customers find you. Google’s three local ranking factors are proximity, relevance, and prominence. These determine how visible your business is in location-specific search results.Local SEO is not only critical for search engines to be able to locate your business. With the growing use of AI assistants such as ChatGPT and Google Home, NAP listings are more important than ever, reinforcing your business as a viable recommendation for customers searching in the local area.

website footer links

Your checklist for local website optimisation

  • Display NAP (name, address, phone) consistently, ideally in the header and footer of every page.
  • Link to a verified Google Business Profile, which is thoroughly optimised.
  • Add local schema (LocalBusiness) when you add other structured data.
  • Create unique suburb/location pages with custom copy, maps, and photos, for example, “SEO Services Southbank” or “Plumber in Fitzroy.”
  • Use testimonials or case studies from local, Melbourne-based clients to strengthen authority and earn backlinks from regional directories.

Principle 7: UX & Conversion-Focused Design Elements

CleanShot 2025 10 22 at 10.51.02@2x

Good SEO gets people onto your website, but you also need good UX design to keep them there and turn clicks into customers. A well-designed site should look appealing and guide visitors intuitively. Conversion rate optimisation (CRO) is as much about psychology as it is about user experience SEO.

Navigation should be clear and predictable, with calls to action positioned where users expect them above the fold, at the end of key content sections, and in sticky headers on mobile. Make forms short and effortless, and ensure pages load instantly to prevent drop-offs.

Visual hierarchy is equally important. Use consistent headings, contrast, and spacing to draw attention to what matters most. Incorporate trust signals like testimonials, certifications, and case studies from clients to reinforce credibility and relevance in the local area.

Principle 8: Crawl-ability, Security & Scalability

These technical SEO and website development elements determine how reliably your Melbourne customers can use your site. This work is essential if you want visitors to stay on your website and return. Search engines also rely on clear pathways to discover your content. If your site is confusing or has elements that block access, AI systems (like Google’s Search Generative Experience or ChatGPT-powered browsers) may also struggle to interpret your content accurately.

Security and scalability also matter. A secure website builds trust and keeps customer data safe, while scalable design ensures your site stays fast and stable as your business grows.

Essentials to know about secure, crawlable, scalable websites:

ElementWhat It DoesWhat to Do
XML SitemapA list of every page on your website that tells Google what to index.Create one using your CMS or a plugin and submit it to Google Search Console. Update it whenever new pages are added.
robots.txt FileGives search engines instructions on what pages to crawl or ignore.Allow important pages (like services and blogs), but block admin or duplicate areas. Check regularly that nothing vital is excluded.
HTTPS SecurityProtects users’ data and builds trust. Also gives a small SEO ranking boost.Install an SSL certificate through your web host. Always use secure URLs (https://).
Fast Server ResponseGoogle prefers sites that load quickly and respond smoothly to visitors.Use quality Australian hosting, reduce redirects, and aim for a response time under 200ms.
Scalable CMSLets your website grow without breaking or slowing down.Choose a popular CMS, use lightweight plugins, and plan for future expansion.

Designing for ChatGPT & AI Assistants

ai overviews

AI-driven discovery is currently dominating the online space, and its trajectory is set to increase. People find it much easier to ask Gemini, Claude, Perplexity, or ChatGPT for the best web design agencies in Melbourne, with niche parameters specific to their unique position, rather than trawling Google for articles to trust. 

Generative AI SEO is less about ranking and more about being accurately understood and represented by chatbots and other AI assistants that rely on structured, factual, and unambiguous data to generate answers. Anticipating AI discovery is key for business owners in Melbourne who want to get in front of a focused audience.

AI Search Optimisation Tips

  • Build topical authority hubs: Group related articles, service pages, and resources under core themes (e.g. “Commercial Electrician” or “Family Lawyer”). Link these hubs internally to signal depth and expertise.
  • Add FAQs with schema: Write concise, factual answers to common user questions and mark them up using FAQ schema. This increases your eligibility for both Google rich results and AI summaries.
  • Emphasise E-E-A-T: Include named authors, professional credentials, local contact details, and real client testimonials to demonstrate experience, expertise, authoritativeness, and trust.
  • Use structured, machine-readable content: Write in short paragraphs, use question-led headings, and format information with tables, lists, and schema markup to make relationships explicit.
  • Maintain consistency across the web: Ensure your business details (address, phone, service area) match across your website, Google Business profile, and other directories.

Don’t forget web accessibility

The importance of responsive design goes beyond search visibility. Factors like colour contrast (min 4.5:1), text legibility, and proper ARIA labels (HTML attributes that provide accessible text for screen readers and other assistive technologies) all impact accessibility. Ensure your website aims for a WCAG 2.1 AA accessibility score to be considered inclusive for disabled users. These elements enhance usability for everyone, and search engines recognise and reward that, so the benefits are two-fold.

Case Studies: Melbourne Business Examples

Pixelstorm SEO & Web Design in Melbourne

Read real examples of SEO first web design in action and the impact it had on their digital visibility.

VETASSESSEnterprise Government Website Design and Development
Changes Implemented
Pixelstorm modernised VETASSESS’ website with a new content architecture and refined user flow to create an intuitive, high-performing experience for a complex government platform. 
Impact
By improving navigation and aligning content with user behaviour, we improved both accessibility and search visibility. This is an example of how structured information design supports SEO success.
ActiWorkIndustrial Workshop Solutions
Changes Implemented
Pixelstorm delivered a mobile-first redesign focused on speed, accessibility, and performance.
Impact
The result was a faster-loading, more intuitive website. The project proves how technical SEO and UX principles can work together to improve engagement and visibility in competitive local markets.
Classic ArchFloor Safety and Tactiles
Changes Implemented
This project combined modern design with SEO strategy, clear CTAs, and a new Resource Hub to drive organic visibility.
Impact
The redesign improved ranking potential and user experience by integrating structured content and optimising navigation, a model for balancing aesthetics with SEO performance.

Download the checklist

Set strong foundations your website’s future success. Download our checklist, created by web design and SEO experts with 20+ years of experience.

What you get:

  • A step-by-step roadmap to building a website that ranks, tailored for Melbourne businesses
  • A strategy that covers SEO, accessibility, and AI optimisation 
  • A timeline to follow, with guidance on tools and metrics to keep your project on track

Download the guide(PDF)

SEO-friendly web design will boost SEO for your business.

A successful website blends strategy, structure, and creativity. 

Working with an experienced digital agency whose web design process is SEO first, ensuring your site looks exceptional and performs across search engines, AI platforms, and user devices. Pixelstorm’s Melbourne-based team specialises in creating a user-friendly website that is fast, findable, meets web accessibility and conversion-focused. A professional audit can reveal exactly where to improve. Book a consultation with Pixelstorm today to turn your website into a high-performing asset that drives real, measurable growth.

FAQs

Why is website structure so important for search engines?

Local SEO depends heavily on how your site is organised. Companies in Melbourne should create clear navigation paths that reflect their service areas or suburbs, for instance, separate landing pages for “Dentist South Melbourne” or “Car Wash in Perth.” Linking these pages from the homepage and including an XML sitemap ensures Google can crawl them easily. Internally linking blogs and case studies to those pages strengthens their authority for local searches.

How do Core Web Vitals help businesses rank higher?

A fast, responsive website is non-negotiable for Melbourne audiences. Aim for a Largest Contentful Paint (LCP) under 2.5s and a Cumulative Layout Shift (CLS) below 0.1. Compress your images, use a content delivery network (CDN) with Australian servers, and test your site using Google PageSpeed Insights to ensure optimal user performance across Victoria.

What is schema markup, and how does it help with local visibility?

Schema markup adds structured data to your site, helping search engines understand your business and improving your chance of appearing in Melbourne-focused results. Add LocalBusiness schema to show details like your ABN, address, phone number, service area, and opening hours. Use Product, Review, and FAQ schema for pages that showcase your services or answer client questions. This increases the likelihood of rich results appearing in Google’s local packs and maps.

How does AI affect web design and SEO in 2025?

Generative AI tools, like Google’s Search Generative Experience (SGE) summarise business information for users. Melbourne companies can improve their AI visibility with clear, factual website content, structured data, and semantic HTML that makes context obvious. For example, including local landmarks, suburbs, and service references (“servicing Melbourne CBD and surrounding areas”) helps AI models correctly categorise your business when generating summaries or comparisons.

Do design choices really affect SEO performance?

Yes. Readable fonts, colour contrast, and intuitive layouts all improve accessibility and engagement. When visitors spend longer on your site instead of bouncing, Google interprets that as a quality signal, strengthening your authority and user trust.

Does a business need keyword research before starting a web design project?

Yes. Having some form of keyword research is critical for a successful website.  It influences the website structure, meta data and content of the website. Work with your SEO Agency to get a good keyword structure mapped out and finalise your topical authority before you start the web design process.

Related News & Insights.

WordPress SEO Strategies

December 15, 2025
WordPress SEO Strategies for Marketing Managers and Business Owners Most business owners feel an overwhelming sense of dread at...
Read More

10 Common Web Design Mistakes to Avoid

November 1, 2025
Your website is often the first impression potential customers have of your business. Whether you're running a café, offering professional services, or selling products...
Read More

What are backlinks in SEO? The ultimate guide to building search authority that lasts

October 26, 2025
If you’ve been implementing on-page SEO strategies like writing high-quality content and using keywords appropriately, yet you aren't getting the results you want, it...
Read More
Certified